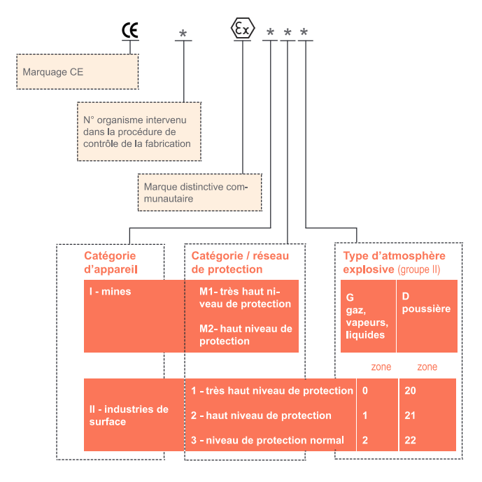
Marquage des appareils ATEX

Comprendre les marquages ATEX : Décrypter les certifications pour une sécurité optimale en zones explosives

csejpg-removebg-preview

Niveau de protection de l'équipement

Le niveau de protection des équipements (EPL) est défini par la norme internationale IEC/EN
60079. L’EPL attribué à l’équipement indique le niveau de risque ou la « probabilité » que
l’équipement puisse devenir une source d’inflammation.

Le niveau de protection dépend du type d’atmosphère explosive : gaz (G), poussières (D) ou mines
(M). Il existe trois niveaux de protection standard :


• Ga, Da, Ma – très haute protection ; l’équipement reste sûr en fonctionnement normal, même
dans des situations de défaut rares (deux défauts à la fois)
• Gb, Db, Mb – haute protection ; l’équipement reste sûr en fonctionnement normal, même en
cas de panne (défaut unique)
• Gc, Dc – protection renforcée ; l’équipement reste sûr en fonctionnement normal et peut
bénéficier d’une protection supplémentaire pour minimiser le risque d’inflammation en cas
de panne (une panne peut entraîner l’arrêt de l’équipement)

Marquage CE

Le marquage spécifique à la directive 2014/34/UE doit contenir les éléments suivants : 

Il comprendra également les informations suivantes :